Ashe Thurman
ashethurman@gmail.com
Science Fiction, Fantasy, Speculative Fiction, Horror, Queer lit
Games and Interactive Fiction
Game Design Documentation
As narrative lead for Dungeon Profiteer, it was important to integrate the writing and story cues with programmatic cues in Unreal.
Implementing Choice-based Systems
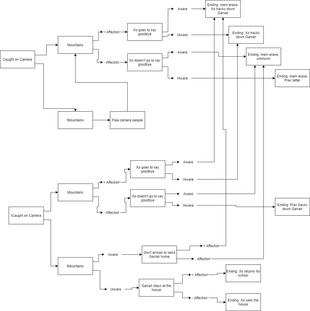
For The Center of the Universe, a cascading choice system was used to determine which ending the player received. While, programmatically, it required addressing the variables in a different order than the narrative flow, the overall intention was achieved in the end.
Lore Codexes
Lore codexes built into the point and click system were imperative to the investigative nature of If It Had to Perish Twice. The entries would change based on the knowledge the player had depending on their background.
Dialogue Trees
Hart Connection featured a number of complex dialogue trees, each variation changing the overall quality of the relationship of the characters in question as they progressed.
Voice Acting
Amaranth was written, from the beginning, with voice acting in mind. Slight changes were made on the fly to the script to better accommodate the artistic interpretation of the actors while still staying true to the original intent.
Narrative Mini-games
Hart Connection, Hart of the Matter, and The Terrible Persistence of Memory all feature narratively important mini-games, the nature of the game expounding on different difficulties facing the main character.
In Lilah’s route of Hart Connection, he’s unable to speak the language of his companion effectively. Word scrambles and mad libs were used to replicate this. For Paul in Hart of the Matter, color math represented magic and effected his language around conversations about magic. The Terrible Persistence of Memory featured extensive point and click segments used to mimic investigation.
Short Fiction
“Kitsune no Yomeiri”
Published: July 2014, Flash Fiction Online
When a man finds a secret painting in his wife’s hand-me-down furniture, it opens a door into her past that can never be closed.

“The Other I Am”
Published: October 2015, Infective Ink
After a night of toying with the occult, a young man finds out an interdimensional being is now hitching a ride. Things get complicated when it appears the being is better at being him than he is.

“Be Sure to Bring Me Flowers”
Published: October 2021, Cinnabar Moth Literary Collections
When a squad of explorers venture into the unknown, they find that something else lurks deep in the forest. Something that doesn’t want them there.

Scriptwork
“The Audio Logs of Olivier Swann”
A short epistolary work about the dangers lurking in space.
“Holocaust Lawnmower”
It’s the band’s final show, and they plan to make it a hell of a ride.
Ollie and Molly
When a young woman learns she has a half sister and that sister is coming to live with her, it changes their lives forever. Especially when that new sister has an…affliction…

















